常用的给水处理方法有( )。
2022-08-12 10:46 汕头人事考试网 来源:广东华图教育
A.过滤
B.浓缩
C.消毒
D.软化
E.厌氧消化
[华图解析]
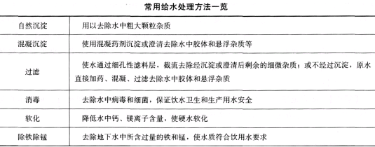
常用的给水处理方法见下表:

浓缩、厌氧消化是处置污水处理中所产生污泥的常用方法,其目的是防止其二次污染;处置污泥的其他常用方法还有脱水及热处理等。
以上是关于 常用的给水处理方法有( )。的参考答案及解析。详细信息你可以登陆汕头公务员考试网。如有疑问,欢迎向华图教育企业知道提问。点击咨询>>>
特别说明:华图题库系统旨在为考生提供高效的智能备考服务,全面覆盖公务员考试、事业单位、教师招聘、职业资格、医卫类、计算机类等领域。拥有优质丰富的学习资料和备考全阶段的高效服务,助您不断前行!关注广东华图教育微信gdhtgwy,政策问题实时答,考试信息不漏看。
华图题库平台所收集的试题内容来源于互联网,仅供学习交流使用,不构成商业目的。版权归原作者所有,如涉及作品内容、版权和其它问题,请与我们取得联系,我们将在第一时间处理,维护您的合法权益。
(编辑:汕头华图)


